2026年连云港市初中学业水平考试体育与健康考试实施方案已公布
近日,2026年连云港市初中学业水平考试体育与健康考试实施方案已公布,快随小编一起来了解一下——
考试对象
符合2026年连云港市高中段学校招生报考条件的考生。
考试项目及分值
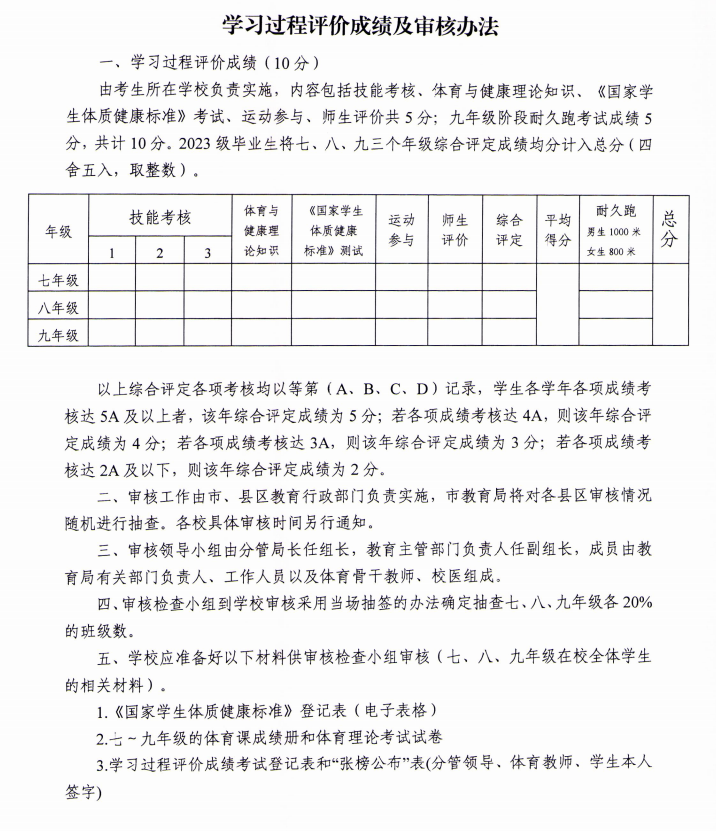
体育与健康考试分值40分,计入考生2026年初中学业水平考试录取总分,其中:学习过程评价成绩计10分,现场选考四项计30分。
1.学习过程评价:由考生所在学校负责实施,教育行政部门组织抽查、审核。抽查分三个方面:一是学生本学年《体育与健康》课程学业水平考试,内容包括技能考核、体育与健康理论知识等;二是本学年《国家学生体质健康标准》测试情况;三是九年级阶段耐久跑测试(男生1000米、女生800米)情况(见附件3)。
2.现场考试:由教育行政部门组织实施。考生每人需考4项,其中一类项目由考生自选1项;二类项目由考生自选2项;三类项目由考生自选1项。
一类项目:(15分/项)
代码1-50米跑
代码2-立定跳远
二类项目:(5分/项)
代码3-30秒钟立卧撑
代码4-双手头上前抛实心球
代码5-1分钟仰卧起坐
代码6-坐位体前屈
三类项目:(5分/项)
代码7-篮球行进间投篮
代码8-排球30秒钟对墙垫球
代码9-足球30秒钟颠球
现场考试时间、地点
2026年连云港市初中学业水平考试体育与健康考试现场考试时间为4月20日至4月30日。市区现场考试时间为4月20日至4月30日,各校具体现场考试时间、地点另行通知。其他县区具体时间自定,并提前15天报市教育局体卫艺教处备案。
市区缓考时间为5月24日(星期日)上午8:30至11:00,考点设在新海实验中学田径场。全免考生理论知识考试时间为5月24日(星期日)下午3:00,考点设在新海实验中学教学楼。
现场考试规则及评分标准
一、代码1—50米跑
1.场地器材:长50米、宽1.22米的塑胶跑道5道;电子计时设备1-2套、口哨2只、联络旗2面。
2.考试办法:
(1)动作规格:考试时考生采用站立式或蹲踞式起跑姿势站于起跑线后,不得提前触发红外感应线,不得穿钉鞋,不得使用起跑器,起跑时不得先后退再向前加速,遇风一律顺风跑。考试信号发出后,考生即可迅速向前跑进。
(2)考试组织:每组考生按序号1-15顺序依次排列,站于考生候考站位区中。考试时,考生依次分成三个小组,每小组5人,采用分道电子计时,时间记取以秒为单位,参照《田径竞赛规则》,取一位小数,第二位小数非“0”时则进1(如:7.21秒,记为7.3秒)。
3.特定规则
(1)第一次出现起跑犯规,裁判员即时向该组考生提出警告。再次出现起跑犯规,则犯规考生择时缓考。
(2)在考试过程中,不得故意串道、阻挡、摆臂影响他人。
(3)起跑时,凡因某种原因滞后于他人而佯装摔倒者,一律不予补考。
(4)起跑时,考生不得故意做出先后退再向前加速的起跑犯规动作。第一次出现起跑犯规,裁判员即时向该组考生提出警告。再次出现起跑犯规,则犯规考生择时缓考。
(5)考生只考一次并当场公布考试成绩。考试过程中如因他人犯规而影响成绩,或因其他意外情况导致成绩无效或无成绩者,需本人提出申请,经考试领导小组同意,于本小组考试结束后给予一次性补考。
二、代码2—立定跳远
1.场地器材:在塑胶跑道或平整场地上进行,电子测距设备1-2套,扫帚2把。
2.考试办法
(1)动作规格:考生两脚自然开立,站在起跳线后,脚尖不得踩线(按起跳时不同风向设置起跳线),遇风时一律顺风跳;听到考试开始信号后,考生原地双脚同时起跳并落在落地区,不得有垫步、连跳或助跑动作。落地后,向前走出考试区域并进行下一次考试。
(2)考试组织:每组考生按序号1-15顺序依次排列,站于考生候考站位区中依次进行考试。考试采用电子测距,丈量从起跳线后沿至最近着地点后沿的垂直距离,记录以厘米为单位取整数,不足1厘米不计。
3.特定规则
考生连续考两次,记录最好成绩并当场公布每次考试成绩。因起跳时犯规、落地时摔倒或其他意外情况导致成绩无效或无成绩者,需本人提出申请,经考试领导小组同意,于本小组考试结束后给予一次性补考。
三、代码3—30秒钟立卧撑
1.场地器材:在平整场地上进行,水泥、土质、木质地面均可。信号记录台设在距中间考生3米处、成绩显示牌15块、秒表1只、口哨1只。
2.考试办法
(1)动作规格:考试开始前考生身体保持直立,考试信号发出后,先屈膝全蹲、随后双手撑地、两腿同时后伸成俯撑、然后两脚用力蹬地收腹成蹲撑、再还原成直立。连续做30秒钟,计完成的有效个数。
(2)考试组织:每组考生按序号1-15顺序依次排列,站于考生候考站位区中。考试开始信号发出后,该组考生同时开始考试。
3.计数办法
每考试区域由一名监考人员主持裁判和计数,可安排下一组考生监数。考试时监数考生采用唱数的方法数出立卧撑的个数,监考人员默数。当考生动作不符合规格要求时,监考人员应大声重复唱数违例前一次的有效个数。若发现监数有误时,监考人员应高声纠正,统一个数。当监考人员与监数考生的计数不一致时,以监考人员的计数成绩为准。
4.特定规则
(1)考试结束信号发出后,考生处于“蹲撑—还原成直立”状态时,仍计算一个。
(2)考生考试时有下列现象不计数:两腿后伸时,出现塌腰、撅臀、双腿不伸直;还原成直立时,腰、膝弯曲;屈膝全蹲动作不完整等。
(3)考生只考一次并当场公布考试成绩。考试过程中如出现摔倒等意外现象影响考试成绩,需本人提出申请,经考试领导小组同意,于本小组考试结束后给予一次性补考。
四、代码4—双手头上前抛实心球
1.场地器材:15米长、3-5米宽的平整场地一块(如图3),塑胶、土质、水泥地面均可,电子测距设备1-2套,考试用球为2kg实心球。
2.考试办法
(1)动作规格:预备姿势不限,原地、助跑均可。考生在投掷线后,身体正对投掷方向,双手举球至头上方,身体稍后仰,考试信号发出后,即可将球向前上方用力掷出。投掷动作完成后,身体任何部位不能触及投掷线及以前地面。
(2)考试组织:每组考生按序号1-15顺序依次排列,站于考生候考站位区中。考试采用电子测距,丈量投掷线后沿至球着地点后沿之间的垂直距离。记录以米为单位,取两位小数,精确到0.01米。随机指定一名考生监记实心球落点。遇风时,一律顺风掷。
3.特定规则
考生每人连续考两次,记录最好成绩并当场公布每次考试成绩。考生投掷前后身体各部位均不得触及投掷线及以前地面,不得用单手、侧身等方式投掷。若出现上述现象,则其成绩无效。因其他意外情况导致成绩无效或无成绩者,需本人提出申请,经考试领导小组同意,于本小组考试结束后给予一次性补考。
五、代码5—1分钟仰卧起坐
1.场地器材:在平整场地上进行,电子计数设备1-2套、垫子15块,铺放平坦。信号记录台设在距中间考生3米处,信号记录台配秒表1只、口哨1只。
2.考试办法
(1)动作规格:考生仰卧于垫上,两腿并拢或稍分开,膝关节呈90度角左右,两手置于头后;考生双脚必须放于垫上,另一同伴压住其踝关节,以固定下肢;考生坐起时两肘触及或超过双膝为一次;仰卧时两肩胛必须触垫。监考员发令时开表计时,计1分钟内完成的有效个数。
(2)考试组织:每组考生按序号1-15顺序依次排列,站于考生候考站位区中。考试开始信号发出后,该组考生同时开始考试。
3.计数办法
考试采用电子计数,每考试区域由一名监考人员主持裁判工作,可安排下一组考生监数。考试时监数考生采用唱数的方法数出完成个数,监考人员默数。当考生违例时,监考人员应大声重复唱数违例前一次的有效个数。若发现监数有误时,监考人员应高声纠正,统一个数,以电子计数成绩为准。
4.特定规则
(1)考生考试时,双手离开头部、借用肘部撑垫或臀部离垫起落时的力量起坐时,不计该次个数。
(2)1分钟到时,考生虽已坐起但肘关节未达到双膝者不计该次个数。
(3)考生只考一次并当场公布考试成绩。在考试过程中,如因他人或外来干扰,影响考试成绩,需本人提出申请,经考试领导小组同意,于本小组考试结束后给予一次性补考。
六、代码6—坐位体前屈
1.场地器材:在平整场地上进行,电子测距设备1-2套。
2.考试办法
(1)动作规格:考生坐在垫上,双腿向前伸直;脚跟并拢,两脚蹬在考试仪挡板上,脚尖自然分开;考试信号发出后,考生双手并拢掌心向下前伸,膝关节伸直,上体前屈,用双手中指指尖推动游标平滑前进,直至不能推动为止。
(2)考试组织:每组考生按序号1-15顺序依次排列,站于考生候考站位区中依次进行考试。考试采用电子测距,记录以厘米为单位,保留小数点后一位,精确到0.1厘米。
3.特定规则
考生连续考两次,记录最好成绩并当场公布每次考试成绩。因其他意外情况导致成绩无效或无成绩者,需本人提出申请,经考试领导小组同意,于本小组考试结束后给予一次性补考。
七、代码7—篮球行进间投篮
1.场地器材:半场标准篮球场地,水泥、木质地面均可。篮架等器材基本符合规则要求,篮球2只,考生可选用也可自带篮球(需符合7号比赛用球标准)。电子计时设备1-2套、秒表1块、口哨1只。
2.考试办法
每组考生按序号1-15顺序依次排列,站于考生候考站位区中依次进行考试。考试时,考生手持篮球在起点A处准备,考试前,考生举手向监考员示意,待监考员回复后,进行考试。考生起动后开始计时,依次完成进行运球、行进间投篮,投中后,运球绕过B点(经C点)至A点处结束,考生躯干与球均到达起终点线时停表,计取运球和投篮整个过程的时间。考试采用电子计时,时间记取以秒为单位,取整秒(第一位小数非“0”时则进1,如:12.1秒,记为13秒)。
3.特定规则
(1)考生未采用行进间投篮,而用其他形式如篮下急停投篮等,在该项成绩中扣2分。
(2)考试过程中考生若出现一次违例者(如带球走、两次运球、故意脚球等),在其成绩中扣1分;出现两次及以上者,扣2分。所有违例者,监考教师均应当场报出,声音以考生和监记考生均能听清为宜。考生未获利的违例,如球出界等不扣分。
(3)考生投篮投中后,方可向B点运球,否则应在篮下继续投篮,直至投中为止。运球未绕过B点立柱而移向终点者,不计成绩。
(4)考生冲刺前应球、人一体,呈运球状,否则须回C点重新运球至终点。冲刺时以考生躯干和球均到达终点线时停表。
(5)习惯用左手投篮的考生也可将B点作为起点,但考试前应向监考老师报告。
(6)考生可考两次,记录最好成绩并当场公布每次考试成绩。考试过程中如因他人或外来球干扰,影响考试成绩或两次均没有成绩,需本人提出申请,经考试领导小组同意,于本小组考试结束后给予一次性补考。
八、代码8—排球30秒钟对墙垫球
1.场地器材:在平整场地、墙面上进行,电子计数设备5-6套。在距离墙面1.2米处的地面上作标志线、垂直距离地面1.5米的墙面作标志线,考生附近设监考计数台1套,信号记录台配口哨1只。考试用球硬排、软排均可,考生也可自带排球(需符合比赛用球标准)。
2.考试办法
(1)动作规格:考生在考试区域内手持排球于身前,站于标志线后,考生开始哨音发出后,考生将球连续向墙面垫击(球在墙面的触点应超过感应标志线),以将球垫击至墙面感应线上为垫球一个,计30秒钟内垫球的有效个数。
(2)考试组织:每组考生按序号1-15顺序依次排列,站于考生候考站位区中。考试时,站于考生候考站位区中依次进行考试。每组考生轮流为对应考生监数,如1号考生考试时,则2号考生为其监数,以此类推。
3.计数办法
考试采用电子计数,每考试区域由一名监考人员主持裁判工作。考试时,监数考生采用唱数的方法数出垫球的个数,监考人员默数。当考生垫球失败时,监考人员应高声唱数失败前的有效垫球个数。凡抛球至墙面或在墙面的触点低于感应标志线、脚触及地上标志线及以前地面时不计数,监考人员应大声重复唱数违例前的有效垫球个数。若发现监数有误时,监考人员应高声纠正,统一个数,以电子计数成绩为准。
4.特定规则
(1)球在墙面的触点低于感应标志线或考生的任一只脚触及地面上的标志线及以前地面时,不计数。
(2)考生必须在各自考试区域内垫球。
(3)垫球的技术规格同排球规则要求,出现严重持球违例时,不计数。
(4)考生只考一次并当场公布考试成绩。如因他人或外来球干扰,影响考试成绩或无成绩者,需本人提出申请,经考试领导小组同意,于本小组考试结束后给予一次性补考。
九、代码9—足球30秒钟颠球
1.场地器材:在平整的场地上进行,15人一组,同时考试,每人应有2-3米的活动空间。信号记录台设在距中间考生6米处,设监考计数台1套、成绩显示牌5块,足球15只,考生可选用,也可用自带足球(需符合5号比赛用球标准)。信号记录台配口哨1只、秒表1只。
2.考试办法
(1)动作规格:考生在规定考试区域内将足球放在地面上,听到开始哨音后,考生即可开始将放在地面上的球用脚挑起开始颠球,用除手臂以外的其他身体合理部位连续顶、颠球均可计为1个。考试过程中如球落地不计个数,应尽快调整并继续顶、颠球。计30秒钟内连续顶、颠球的有效个数。
(2)考试组织:每组考生按序号1-15顺序依次排列,站于考生候考站位区中。考试开始信号发出后,该组考生同时开始考试。
3.计数办法
每考试区域由一名监考人员主持裁判和计数,可安排下一组考生监数。考试时,监数的考生采用唱数的方法数出连续顶、颠球有效个数,监考人员默数。当考生颠球失败时,监考人员应高声唱数失败前的个数。凡球落地或手臂触球时,监考人员应大声重复唱数违例前顶、颠球个数。若发现监数有误时,监考人员应高声纠正,统一个数。当监考人员与监数考生的计数不一致时,以监考人员的计数成绩为准。
4.特定规则
(1)顶、颠球时,球触及手臂不计数,顶、颠球的技术规格同足球规则要求。
(2)考生必须在各自考试区域内顶、颠球。
(3)考生可考试两次,记录最好成绩并当场公布每次考试成绩。考试过程中如因他人或外来球干扰,影响考试成绩或两次均没有成绩,需本人提出申请,经考试领导小组同意,于本小组考试结束后给予一次性补考。
十、1分钟跳绳
1.场地器材
在平整场地上进行,水泥、土质、木质地面均可。信号记录台设在距中间考生6米处,以信号记录台中心为圆心,以8米长为半径画半圆。半圆上划出5个距离相等、直径为2.5米的限制圈。限制圈旁2米处设监考计数台一套、成绩显示牌一块。信号记录台配口哨1只、秒表1只、计数器跳绳若干。
2.考试办法
(1)动作规格:考试准备阶段考生姿势直立手持电子跳绳,将跳绳置于脚跟后。考试信号发出后,考生双手摇绳经头上、两脚依次或同时越过跳绳为一完整动作,即每跳跃一次,同时摇绳一回环,计为一次有效跳绳。考试中途停顿或失败,可重新继续再跳,计1分钟完成有效个数。
(2)考试组织:每组考生按序号1-15顺序依次排列,站于考生候考站位区中。考试信号发出后,该组考生同时开始考试。
(3)计数办法:每考试区域由一名监考人员主持裁判工作,并安排学生监数。考试时监数考生采用唱数的方法数出跳绳成功的个数。当监数考生的计数与电子计数不一致时,以电子计数成绩为准。
3.特定规则
考生只考一次并当场公布考试成绩。考试过程中,如因他人或外来干扰,影响考试成绩,须本人提出申请,经考查领导小组同意,于本小组考试结束后给予一次性补考。
十一、50米游泳
1.场地器材:50米或25米标准游泳池,口哨2只、联络旗2面。
2.考试办法:
(1)动作规格:游泳考试统一在水中出发,泳姿不限。考试信号发出后,即可出发。
(2)考试组织:每组考生按序号1-15顺序依次排列,站于考生候考站位区中。考试时,考生依次分成三个小组,每小组5人。考试采用手动、分道计时,当考生到达终点用手触壁时停止计时,时间记取以秒为单位,参照《游泳竞赛规则》,取一位小数,第二位小数非“0”时则进1(如: 2′30″11,记为2′30″2)。
3.特定规则
(1)考生在规定的泳道内游完全程。
(2)考生游进途中可在池底站立,但不准在池底跨越或行走、拉水道线和干扰别人游进。
(3)考生不得使用或穿戴任何有利于速度、浮力、耐力的器具(如手蹼、脚蹼等),必须戴泳帽,可以戴护目镜、鼻夹、耳塞。
(4)考生只考一次并当场公布成绩,考试过程中,如因他人犯规而影响成绩,或因其他意外情况导致成绩无效或无成绩者,须本人提出申请,经考查领导小组同意,于本小组考试结束后给予一次性补考。
2026级七年级学生可在现场选考的三类项目选择游泳(防溺水技能),具体考试办法详见2027年体育与健康考试实施方案。
现场考试组织办法
1.体育与健康考试工作在市教育局统一领导下进行,设东海县、灌云县、灌南县、赣榆区、市区五个考区。各考区成立以分管领导为组长,由督导、体卫艺、教研室、招生考试等部门组成体育与健康考试工作领导小组,具体负责领导和组织实施相关考试工作。市体育与健康考试领导小组下设办公室(设在市教育局体卫艺教处),具体负责全市体育与健康考试协调、指导和督导检查等方面工作,并直接组织市区体育与健康考试现场考试工作。
2.全市各考区全面实施电子化标准考试,确保成绩精准、客观、公正。
3.各考区应根据安全第一、减轻学生负担和就近考试的原则设置考点,并结合实际情况积极、稳妥地推行送考下乡、送考到校工作。
4.全市初中学业水平考试体育与健康考试选项填报工作需在4月13日(星期一)前完成。市区各初中学校需将每名考生的选项以代码的形式输入到《2026年连云港市初中学业水平考试体育与健康考试报名信息》光盘,同时打印一份上报市教育局体卫艺教处。报名及选项信息上报后不得更改。
5.市区各初中学校于4月14日(星期二)携带《2026年连云港市初中学业水平考试体育与健康考试报名信息》(含学习过程评价成绩)U盘及打印好的报名信息(加盖学校公章、考生本人签字)到市教育局体卫艺教处办理体育与健康考试报名手续。4月17日(星期五)下发市区各学校现场考试登记表PDF版,由学校自行打印一式两份并编好序号,供学校考试当天使用。
学习过程评价成绩及审核办法
市区无学习过程评价成绩者于4月12日(星期日)上午9:00,在市教育考试院一楼填报选项,同时现场加试1分钟跳绳。
病、残学生的考试办法
因伤、病以及不能参加现场考试的考生,可视伤、病程度,申请免试或缓试。免试者可视自身情况,申请免试一项或两项,直至全免。全免考生限先天性心脏病、小儿麻痹后遗症、严重影响运动的四肢及躯干部位伤病等。市区办理和审批免、缓试时间为4月11日(星期六)上午9:00,地点在市教育考试院一楼。考生需携带《2026年连云港市初中学业水平考试体育与健康考试考生免、缓试申请表》、市(县)级以上医院诊断证明(或就医病历)办理相关手续,接受医务专家面审,有疑义者到指定医院进行复审(费用自理)。对持有《中华人民共和国残疾人证》及行动不便的考生,由考生本人提出申请,所在学校提供相关证明,可免专家面审(免试项目代码为0,缓试代码为H,填写在选项填报信息的对应位置)。
凡被批准免试者:一类项目免试,该项成绩计为9分;二类项目免试,该项成绩计为3分/项;三类项目免试,该项成绩计为3分;四项全免成绩计为18分。全免考生学习过程评价成绩计为7分,其中综合评价成绩计为4分,耐久跑成绩计为3分,增加《体育与健康》理论知识考试(满分12分),并将理论成绩计入体育与健康考试总分。对持有经有关部门核发《中华人民共和国残疾人证》不宜参加现场考试的残疾考生,其成绩按满分40分计入体育与健康考试总分。
考试操作要求
1.各考区应严格执行省、市教育行政部门有关初中学业水平考试体育与健康考试规定,从严、从细做好考试的各项工作。
2.各考区要高度重视交通、饮食等安全问题,增强防范意识,科学制定安全工作预案。各初中学校不得租借证件不全或存有事故隐患的车辆接送考生,教育广大考生遵守交通规则,确保交通安全。现场考试期间各地区和学校应加强考点卫生消毒、考生饮食卫生监督和管理工作,严防食物中毒等卫生安全事故发生。学校、家长应了解学生身体状况,对长期患病且不宜参加体育活动的考生,学校应主动劝其免试,并做好考生、家长的思想工作。各考点应加强医疗救护工作,应备有常用急救药品和救护车辆,并配备经验丰富的医务人员。各考区要采取有效措施杜绝现场考试过程中伤害事故的发生。
3.各考场在现场考试期间一律实行封闭管理,除当场考生和监考、巡视人员外,任何其他人员(考点主任及其他工作人员无突发事件作应急处理的)一律不得进入考场。各考点应在考前30分钟清场。
4.同一考区所用场地、器材标准应相对统一,考点学校在考前应认真做好现场考试准备工作。考区应对各考点学校准备工作进行检查、验收。
5.为加大初中学业水平考试体育与健康考试的透明度,充分体现“公开、公平、公正、准确”的考试原则。今年全市继续实行考生参与现场考试监督工作(考生监督记录、监督计数和监督丈量制度),各校在考前应对考生进行常识性培训。
6.全市各考区实行成绩现场核分,将打印好的成绩表与现场考试登记表一并发给学校。考生所在学校应专门安排责任心强的教师进行逐项核查,并在当天内将核查情况报至考区教育主管部门。
7.各考区应精心挑选监考人员,考前应认真组织培训。考生直系亲属不得参加考生所在考点的一切工作。参加监考工作的体育教师,不得参加本校考生所在考点的考务工作。
8.考场设置举报箱,由考区教育主管部门和监察人员负责查收举报信件。要安排足够的督导人员对考试的各个环节实行严格监察。对弄虚作假、徇私舞弊的考生或监考工作人员按有关处理规定严肃查处。
9.各县区教育局应精心制定本考区体育与健康考试实施办法,并于考前15天将实施办法报至市教育局体卫艺教处。考试结束后,各县区教育局应认真总结经验,统计分析有关成绩,在体育与健康考试结束后将总结和本县区各校体育与健康考试成绩统计表(光盘)上报市教育局体卫艺教处。
考生须知
1.考生在考前20分钟按编组顺序整队到检录处检录。考试前,考生应认真做好准备活动,不得携带手机等通讯工具进入考点;考试期间,考生不得擅自离队、不得在考场内随意走动、不得干扰裁判员正常工作。领考员负责本组考生在考场内的活动组织,并在考试过程中负责成绩登记表的传递等事项。
2.考生进场考试时须携带《2026年连云港市初中学业水平考试准考证》,随时接受监考人员的检查。
3.考生应熟悉体育与健康考试规则和监考办法,应掌握监督记录、监督丈量和监督计数的基本方法。本组考试结束后,考生监记员应在成绩登记表上签字确认。
4.考生必须严格遵守考试纪律、考试规则,互相监督,严禁代考等舞弊行为。如发现有弄虚作假、涂改成绩等违纪行为,将按初中学业水平考试有关规定严肃查处。考生对违纪者有举报的权力和责任。
5.考生不得迟到,如因特殊情况迟到者,必须经考试领导小组同意,方能在当日进行补考。
6.体育与健康考试结束后,考生本人须在系统生成的成绩核对表上签字确认后方可离场,并将《2026年连云港市初中学业水平考试准考证》及时上交学校保管,以备文化考试时使用。




分享
打印本页
关闭
苏公网安备 32070502010286号