欢迎登陆连云港市招生考试信息网!
网站地图
网站首页
招考资讯
公共服务
招考服务
招考资讯
高考综合改革
今日导读
公示栏
普高招生信息
中考招生信息
自学考试
非学历考试
成人高考
研究生考试
首页
>>
招考资讯
>>
研究生考试
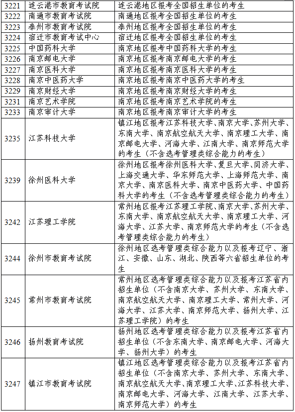
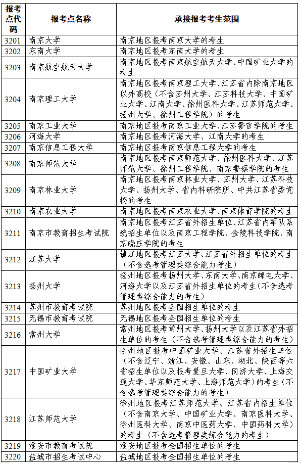
江苏省2026年硕士研究生报考点设置
信息来源:连云港市教育考试院
发布日期:2025-09-26 15:13
浏览次数:
现发布我省2026年硕士研究生报考点设置。考生在网上报名前,请务必仔细阅读我省以及所报考招生单位、所选报考点后续发布的网上报名公告。
分享按钮
分享
打印本页
关闭